发布时间:2026-03-23 来源:园林园艺学院 浏览量:29583人次
一、专业概况
智慧城市管理技术是一个结合了信息技术与城市管理的前沿专业,它借助物联网、大数据、云计算、人工智能等先进技术,对城市运行的各个环节,如建筑、园林、交通、能源、园区、农林等进行智能化管理与优化。通过整合各类信息资源,实现城市的高效运转、可持续发展以及传统行业管理品质的提升,是推动城市数字化转型与治理现代化的关键支撑专业。
二、培养目标
本专业旨在培养德智体美劳全面发展,掌握扎实的城市建设与管理知识,具备较强的实践能力与解决问题的能力,能够运用物联网、人工智能、数字孪生等先进技术解决城市管理中的实际问题,为智慧城市的建设发展贡献力量。
三、核心课程
城市信息模型(CIM)技术与应用、摄影测量与遥感技术、地理信息系统(GIS)技术与应用、市政基础设施规划与管理、建筑信息模型(BIM)技术与应用、三维建模与渲染技术等。
四、主要职业资格证书
建筑信息模型(BIM)、测量员职业资格证、CAD技能等级证书、数字孪生城市建模与应用、智慧社区集成与运维等。
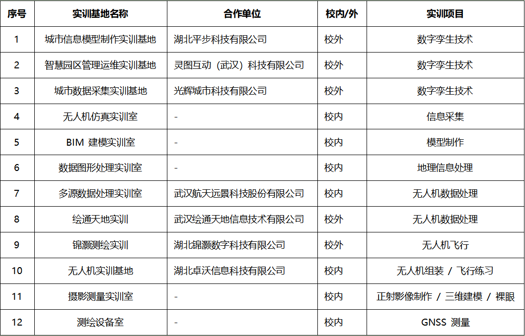
五、实训条件







六、师资团队

七、校企合作
北京优锘科技股份有限公司、湖北平步科技有限公司、灵图互动(武汉)科技有限公司、武汉航天远景科技股份有限公司、武汉绘通天地信息技术有限公司、湖北锦灏数字科技有限公司、湖北卓沃信息科技有限公司、武汉大势智慧科技有限公司、北京数字冰雹信息技术股份有限公司等。

七、就业与升学
就业:建筑信息模型建模,实景三维建模,数字孪生城市建模与应用,数字摄影测量,地理信息采集、集成与应用,公共设施管理,智慧社区集成与运维等。
升学:武昌理工学院等。
专业联系人:吴老师 联系电话:18571631205
信息更新于2026年3月